
徐天佑老婆指控電影公司「夾硬」入店取景 製作方發聲明澄清:曾獲職員准許?!
日前,徐天佑太太Olive Wong護膚品牌概念店I Never Use Foundation(INUF)被電影公司在未獲批準情況下硬闖拍攝,其後店鋪在其IG上發文公審電影公司,直斥該行為「同強姦其實冇分別」,引起網上熱烈討論!直至昨晚(23日),電影公司終在社交平台發出聲明,然而卻說出事件的另一版本,指當時「曾獲職員准許」澄清指控?!
Photo from IG@olivewongchui
Photo from IG@ineverusefoundation
涉事「本地製作有限公司」昨晚(23日)在網上發聲明,當中提到製作單位早在拍攝前兩星期,已聯絡店舖洽商借場問題,惟價錢超出預算,只能維持在街上拍攝遊走的戲份。而到正式拍攝當日,得悉劇組主要成員與該店舖負責人關係良好,便提出重新溝通,望增加成功拍攝的可能性。而最終便得到當時在場的一名職員准許,允許拍攝。至於把對講機擺入店舖作拍攝之用一事,製作方亦指過程中完全沒受到阻攔,劇組先有向相關店員示好,同時該店舖負責人之親屬亦剛好現身門外,並與劇組言談甚歡,沒有提出阻止之意向。
Photo from 網上圖片
Photo from IG@ineverusefoundation
然而直至劇組發現該店內有職員向他們拍照,劇組上前示意停止時,對方突然說從不允許劇組拍攝,事件才出現180度轉變。而事發後不久,該店舖便發文指控劇組有粗暴拍攝之嫌。 聲明中亦表示,劇組曾嘗試跟店舖溝通,但一直未得到回覆。最後更重申,劇組有多年製作經驗,若非對方允許絕不會強行拍攝,最後亦願意就是次事件引起的誤會,表示抱歉,並承諾會將該店舖的三個鏡頭刪除。聲明全文如下:
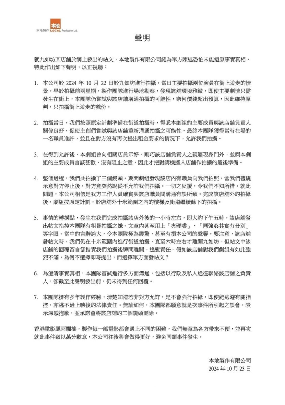
就九如坊某店舖於網上發出的帖文,本地製作有限公司認為單方陳述恐怕未能還原事實真相,特此作出如下聲明,以正視聽:
- 本公司於2024年10月22日於九如坊進行拍攝。當日主要拍攝兩位演員在街上遊走的情景。早於拍攝前兩星期,製作團隊進行場地勘察,發現該舖環境雅緻,即使主要劇情只需發生在街上,本團隊仍嘗試與該店舖溝通拍攝的可能性,奈何價錢超出預算,因此維持原判,只拍攝街上遊走的戲份。
- 拍攝當日,我們按照原定計劃準備在街道拍攝時,得悉本劇組的主要成員與該店舖負責人關係良好,促使主創們嘗試與該店舖重新溝通拍攝之可能性。最終本團隊獲得當時在場的一名職員准許,並且在對方沒有再次提出租金要求的情況下,允許我們拍攝。
- 在得到允許後,本劇組曾向相關店員示好,剛巧該店舖負責人之親屬現身門外,並與本劇組的主要成員言談甚歡,沒有阻止之意,因此才把對講機擺入店舖作拍攝的最後準備。
- 整個過程,我們共拍攝了三個鏡頭。期間劇組發現該店內有職員向我們拍照。當我們禮貌示意對方停止後,對方竟突然說從不允許我們拍攝。一切之反覆,令我們不知所措。就此問題,本公司相信是我方工作人員確實與該店職員間溝通有誤所致。完成該店舖外的拍攝後,劇組按原定計劃,於店舖外十米範圍之內的樓梯及街道繼續餘下的拍攝。
- 事情的轉捩點,發生在我們完成拍攝該店外後的一小時左右,即大約下午五時,該店舖發出帖文指控本團隊有粗暴拍攝之嫌。文章內甚至用上「夾硬嚟」、「同強姦其實冇分別」等字眼。當中的言辭誇大,令本團隊極為震驚,甚至有損本公司的聲譽。要注意,該店舖發帖文時,我們仍在十米範圍內進行街道拍攝,直至六時左右才離開九如坊。但帖文中該店舖的回覆留言卻指責我們拍攝後瞬間離開,逃避責任。假如該店舖對我們劇組有如此強烈不滿,為何不選擇即時提出,而選擇單方面發帖文?
- 為澄清事實真相,本團隊嘗試進行多方面溝通,包括以行政及私人途徑聯絡該店舖之負責人,卻截至此聲明發出前,仍未得到任何回覆。
- 本團隊擁有多年製作經驗,清楚知道若非對方允許,是不會強行拍攝,即使能逃避有關指控,亦逃不過上映後的法律責任。無論如何,本團隊都願意就是次事件所引起之誤會,表示深感抱歉,並承諾會將該店舖的三個鏡頭刪除。
香港電影風雨飄搖,製作每一部電影都會遇上不同的困難,我們無意為各方帶來不便,並再次就此事件致以萬分歉意,本公司往後將會做得更好,避免同類事件發生。
本地製作有限公司
2024年10月23日
Photo from 本地製作有限公司 圖片
Text: HolidaySmart Editorial
(小編公告:如果讀者有任何關於美食、旅遊、玩樂、或者任何新奇有趣事物既資訊,都歡迎話比小編們知~大家可以透過Facebook inbox、或者send e-mail到holiday@presslogic.com,直接將資料傳比小編)





